近年来,我国体育产业及体育馆行业在政策支持和市场需求驱动下不断发展。居民健康意识的提升和消费升级,促进体育馆行业需求不断增加;大型体育赛事的举办也促进了体育馆的建设和升级。同时,智能化和绿色环保技术的发展为体育馆行业的创新提供了新的动力。党的十八大以来,我国体育产业总规模和增加值大幅跃升,增速均高于同期GDP的增速,占当年国民生产总值的比重持续上升。目前,我国已基本形成以竞赛表演、健身休闲为引领,体育场馆服务、体育培训、体育制造、体育传媒等共同发展的体育产业体系。
一、宏观概况与政策支持
《“十四五”体育发展规划》提出,到2025年,体育产业总规模将达到5万亿元,增加值占国内生产总值比重达到2%,居民体育消费总规模超过2.8万亿元,从业人员超过800万人。这一目标的提出,标志着中国体育产业迎来新的发展机遇期,同时也反映出我国体育产业对经济社会发展的贡献正在不断加大。
二、行业发展亮点回顾
全民健身战略的深入实施推动了全民体育参与的热潮,场馆设施的覆盖面与智能化水平显著提升。体育赛事经济持续繁荣,大型赛事带动了区域经济和相关产业链的蓬勃发展。同时,数字化和智能化技术的广泛应用为行业注入新动力,优化了运营效率和用户体验。此外,国家政策支持与社会资本的有效结合,不仅促进了体育基础设施的建设,还为体育产业链的延伸和消费市场的升级创造了更多机遇。这些成就为未来五年的持续发展奠定了坚实基础。
国际级赛事的举办对区域经济的带动效果明显。赛事的直播、转播技术升级,为体育赛事经济注入了新的活力,吸引更多观众和赞助商参与。作为WTA 全球十大顶级赛事之一的2024年武汉网球公开赛的成功举办,对提升城市国际影响力、展现城市新形象发挥了至关重要的作用。
三、市场前景及未来发展方向
体育馆行业的前景乐观,预计将继续保持稳定增长。随着“十四五”规划对体育产业的支持,体育馆行业将迎来更多的发展机遇。技术创新和智能化发展将进一步提升体育馆的服务质量和用户体验,而绿色环保理念的深入人心也将促进体育馆的可持续发展。此外,多元化经营和产业升级将使体育馆成为城市文化和体育活动的重要载体,满足公众多样化的需求。当下体育馆不仅承担体育赛事举办与满足全民健身需求的功能,还拓展到文化、娱乐等多元领域。
随着体育场馆使用率的不断提升和体育场馆运营机构专业化水平的不断提高,体育场馆的使用率有趋于饱和之势,体育场馆运营商在赛事运营与市场开发等方面积累的核心竞争力难以变现并持续创造增长收益。未来体育场馆运营商将由过去单一的体育场馆运营商转型为文体产业综合运营商,甚至部分体育场馆运营商根据城市发展需要,最终成功转型为体育城市运营商,助力所在城市打造体育名城。
(一)文体服务综合体是体育场馆未来发展方向
作为服务于新世代的新场馆理念,文体服务综合体核心特征在于功能复合与业态多元,是体育与文体相关业态融合发展的重要载体。文体服务综合体顺应当前消费者消费升级的需求,搭建体育与文体相关业态融合发展的载体与平台,契合体育产业与文体相关产业关联效应强的特点构建了较为合理的商业模式,成为当前及未来体育场馆发展的重要方向。
(二)数字化赋能体育场馆运营效能提升
《“十四五”体育发展规划》中明确提出要提升场馆设施智能化水平鼓励各类体育场馆信息化、数字化、智能化改造、升级与建设,打造一批具有大数据采集与分析功能的体育场馆。体育社区和体育公园随着体育场馆信息化、智慧化建设水平的不断提升,将催生出更多数字化体育场馆应用场景,数字化赋能体育场馆运营效能提升的效果将进一步凸显。
(三)体育场馆赛后利用与绿色发展
随着冬奥会、亚运会、军运会、大运会、全运会等一系列国际、国内大型体育赛事相继举办,各地投入巨资修建的大型体育场馆赛后利用与可持续发展问题将愈发凸显,成为关注的焦点。因此,在“双碳”目标下,体育场馆有望成为绿色低碳甚至低碳发展的典范与先行者,探索赛后利用的有效途径,致力于高质量发展、可持续发展。
四、发展机遇
《“十四五”体育发展规划》点明了2035年体育强国建设远景目标和“十四五”时期体育发展的主要目标,到2035年我国将建成社会主义现代化体育强国。到 2030 年,体育整体发展质量和效益显著提升形成政府主导有力、社会充满活力、市场规范有序人民积极参与、与基本实现社会主义现代化相适应的体育发展新格局。到 2035 年,体育的制度生命力、大众亲和力、国际竞争力、经济贡献力、文化软实力,世界影响力充分彰显,体育治理体系和治理能力实现现代化体育成为中华民族伟大复兴的标志性事业。
“十四五”时期体育发展的主要目标有以下8个方面:
1. 全民健身水平达到新高度
2. 竞技体育实力再上新台阶
3. 青少年体育发展进入新阶段
4. 体育产业发展形成新成果
5. 体育文化建设取得新进展
6. 体育对外交往做出新贡献
7. 体育科教工作达到新水平
8. 体育法治水平得到新提升
“十四五”时期,我国进入新发展阶段。新发展阶段给体育场馆发展带来新机遇。利好政策的大力扶持、新技术和新模式的应用、农村体育广阔市场以及冬奥会的辐射效应赋予体育场馆新的可能,使我国体育场地设施的类型更加丰富、数量显著增长、发展品质进一步提升得益于国家体育产业政策的支持、群众健康理念和体育消费意识的逐渐提升,我国体育产业快速发展,体育赛事活动举办频率越来越高,举办规模越来越大。
《国务院办公厅关于促进全民健身和体育消费 推动体育产业高质量发展的意见》明确提出,要“探索体育产业创新试验区建设”;在数字体育、数字运动、智慧体育场馆、区域体育发展联盟等领域提出了更高的要求。
五、存在的挑战
从国内体育场馆运营情况来看,我国体育场馆市场化程度仍有大幅提升空间,现有体育场馆的运营机构多为各级体育行政部门直属的事业单位。国内体育赛事市场处于快速发展期。受益于现有赛事商业化运营程度的快速提升,国内体育赛事市场处于增长阶段,但短板在于缺乏顶级赛事的流量效应,因此增速并未出现显著的高速增长特征。整体看体育赛事市场仍具备长期投资价值,尤其是具备顶级赛事发展潜力的相关项目和公司。
六、体育场馆运营情况概述
根据《2024年全国体育场地统计调查数据》,全国体育场地484.17万个,体育场地面积42.3亿平方米,全国人均体育场地面积2.89平方米。
全国田径场地20.93万个。其中,设有400米环形跑道的田径场地3.38 万个,占16.17%;其他田径场地17.55万个,占83.83%。全国游泳场地3.97万个。其中,室外游泳池2.06万个,占51.95%;室内游泳馆1.82万个,占45.68%;天然游泳场940个,占2.37%。
全国球类运动场地303.62万个。其中,足球、篮球、排球“三大球”场地150.42万个,占49.54%;乒乓球和羽毛球场地139.54万个,占45.96%;其他球类运动场地13.66万个,占4.5%。
全国冰雪运动场地2678个。其中,滑冰场地1764个,占65.87%;滑雪场地914个,占34.13%。
此外,全国全民健身路径110万个、全国健身房15.2万个、全国健身步道17.18万个,长度40.76万公里。体育场馆是进行运动训练、运动竞赛及身体锻炼的专业性场所。主要分为在室外进行比赛训练的体育场和在室内进行比赛训练的体育馆。
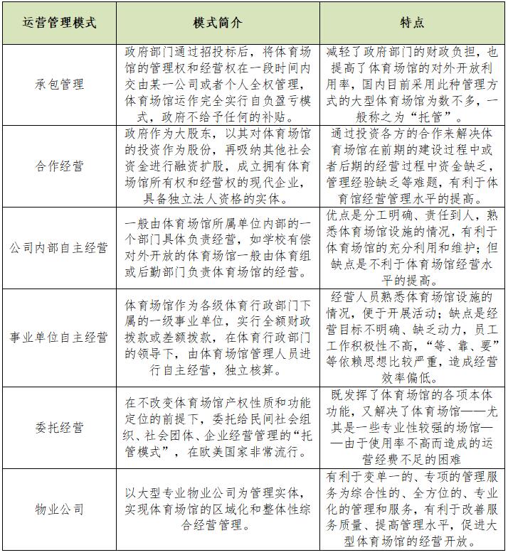
全国体育场馆主要运营管理模式可归纳为以下6种:

体育馆运营应积极争取政策支持,包括政府运营补贴、公共体育场馆免费或低收费开放补助资金、引导教育部门购买服务以及争取企事业单位工会文体活动经费。